Android日志服务是我们接触非常多的一个服务,主要用于调试以及分析bug使用,可以记录程序执行的步骤,方便我们对代码进行追踪。它也是通过rc文件描述的,由init进程解析并启动的,我们知道initsecond_stage阶段解析rc文件,其中会按顺序触发三个触发器以触发各个服务的启动,分别是early_initinitlate_init,日志服务在init触发器中启动的服务,它是比ServiceManager早启动的,因此是无法使用binder的。

本文基于Android13源码

Logd

1
2
3
4
5
6
7
8
9
10
11
12
13
14
# system/logging/logd/logd.rc

service logd /system/bin/logd
socket logd stream 0666 logd logd
socket logdr seqpacket 0666 logd logd
socket logdw dgram+passcred 0222 logd logd
file /proc/kmsg r
file /dev/kmsg w
user logd
group logd system package_info readproc
capabilities SYSLOG AUDIT_CONTROL
priority 10
task_profiles ServiceCapacityLow
onrestart setprop logd.ready false

rc文件中就是基本的启动,首先启动了logd服务,然后创建了三个socket。因此可以直接回到main方法中去进行查看。这些都是由init进程进行解析并执行的,最终通过执行可执行文件/system/bin/logd来启动的logd服务.

1
2
3
4
5
6
7
8
9
10
11
12
13
14
15
16
17
18
19
20
21
22
23
24
25
26
27
28
29
30
31
32
33
34
35
36
37
38
39
40
41
42
43
44
45
46
47
48
49
50
51
52
53
54
55
56
57
58
59
60
61
62
63
64
65
66
67
68
69
70
71
72
73
74
75
76
77
78
79
80
81
82
83
84
85
86
87
88
89
90
91
92
93
94
95
// system/logging/logd/main.cpp

int main(int argc, char* argv[]) {
...
// 初始化Log
android::base::InitLogging(
argv, [](android::base::LogId log_id, android::base::LogSeverity severity,
const char* tag, const char* file, unsigned int line, const char* message) {
if (tag && strcmp(tag, "logd") != 0) {
auto prefixed_message = android::base::StringPrintf("%s: %s", tag, message);
android::base::KernelLogger(log_id, severity, "logd", file, line,
prefixed_message.c_str());
} else {
android::base::KernelLogger(log_id, severity, "logd", file, line, message);
}
});

...

LogTags log_tags;
PruneList prune_list;

// 获取系统属性中日志的类型,默认是serialized
std::string buffer_type = GetProperty("logd.buffer_type", "serialized");

// Partial (required for chatty) or full logging statistics.
LogStatistics log_statistics(GetBoolPropertyEngSvelteDefault("logd.statistics"),
buffer_type == "serialized");

LogReaderList reader_list;

// 根据类型获取不同的日志buffer
LogBuffer* log_buffer = nullptr;
if (buffer_type == "chatty") {
log_buffer = new ChattyLogBuffer(&reader_list, &log_tags, &prune_list, &log_statistics);
} else if (buffer_type == "serialized") {
log_buffer = new SerializedLogBuffer(&reader_list, &log_tags, &log_statistics);
} else if (buffer_type == "simple") {
log_buffer = new SimpleLogBuffer(&reader_list, &log_tags, &log_statistics);
} else {
LOG(FATAL) << "buffer_type must be one of 'chatty', 'serialized', or 'simple'";
}

// 监听日志的读取
LogReader* reader = new LogReader(log_buffer, &reader_list);
if (reader->startListener()) {
return EXIT_FAILURE;
}

// 监听日志的写入
LogListener* swl = new LogListener(log_buffer);
if (!swl->StartListener()) {
return EXIT_FAILURE;
}

// 监听logcat的命令行
CommandListener* cl = new CommandListener(log_buffer, &log_tags, &prune_list, &log_statistics);
if (cl->startListener()) {
return EXIT_FAILURE;
}

// 在rc文件中该属性被设置为false,当启动完成后会置为true,表示日志服务的可用
SetProperty("logd.ready", "true");

// LogAudit listens on NETLINK_AUDIT socket for selinux
// initiated log messages. New log entries are added to LogBuffer
// and LogReader is notified to send updates to connected clients.
LogAudit* al = nullptr;
if (auditd) {
int dmesg_fd = GetBoolProperty("ro.logd.auditd.dmesg", true) ? fdDmesg : -1;
al = new LogAudit(log_buffer, dmesg_fd, &log_statistics);
}

LogKlog* kl = nullptr;
if (klogd) {
kl = new LogKlog(log_buffer, fdDmesg, fdPmesg, al != nullptr, &log_statistics);
}

readDmesg(al, kl);

// failure is an option ... messages are in dmesg (required by standard)
if (kl && kl->startListener()) {
delete kl;
}

if (al && al->startListener()) {
delete al;
}

TrustyLog::create(log_buffer);

TEMP_FAILURE_RETRY(pause());

return EXIT_SUCCESS;
}

这里一共做了三件事,分别是初始化日志写入、创建日志buffer、启动日志socket监听。这里分别查看。

日志初始化

日志初始化,这里的初始化实际上设置了如何写入日志的过程,当使用方去设置输出日志时,实际上就是通过这里初始化时设置的方法来输出日志的。

1
2
3
4
5
// system/libbase/include/android-base/logging.h

void InitLogging(char* argv[],
LogFunction&& logger = INIT_LOGGING_DEFAULT_LOGGER,
AbortFunction&& aborter = DefaultAborter);

其接收三个参数,后两个参数都有默认值,可以不需要传入,在logd的初始化中,实际上最主要的就是传入第二个参数logger,该方法的具体实现是在另一个文件中:

1
2
3
4
5
6
7
8
9
10
11
12
13
14
15
16
17
18
19
20
21
22
23
24
25
26
27
28
29
30
31
32
33
34
35
36
37
38
39
40
41
42
43
44
45
46
47
48
49
50
51
52
53
54
55
void InitLogging(char* argv[], LogFunction&& logger, AbortFunction&& aborter) {
SetLogger(std::forward<LogFunction>(logger));
SetAborter(std::forward<AbortFunction>(aborter));

if (gInitialized) {
return;
}
// 标记已初始化过了
gInitialized = true;

// 设置默认的tag,这里实际上是/system/bin/logd
if (argv != nullptr) {
SetDefaultTag(basename(argv[0]));
}

const char* tags = getenv("ANDROID_LOG_TAGS");
if (tags == nullptr) {
return;
}

std::vector<std::string> specs = Split(tags, " ");
for (size_t i = 0; i < specs.size(); ++i) {
// "tag-pattern:[vdiwefs]"
std::string spec(specs[i]);
if (spec.size() == 3 && StartsWith(spec, "*:")) {
switch (spec[2]) {
case 'v':
SetMinimumLogSeverity(VERBOSE);
continue;
case 'd':
SetMinimumLogSeverity(DEBUG);
continue;
case 'i':
SetMinimumLogSeverity(INFO);
continue;
case 'w':
SetMinimumLogSeverity(WARNING);
continue;
case 'e':
SetMinimumLogSeverity(ERROR);
continue;
case 'f':
SetMinimumLogSeverity(FATAL_WITHOUT_ABORT);
continue;
// liblog will even suppress FATAL if you say 's' for silent, but fatal should
// never be suppressed.
case 's':
SetMinimumLogSeverity(FATAL_WITHOUT_ABORT);
continue;
}
}
LOG(FATAL) << "unsupported '" << spec << "' in ANDROID_LOG_TAGS (" << tags
<< ")";
}
}

这里最主要的就是setLogger设置成新的logger,然后就是一些初始化过程,这与logd的设计实现是暂时无关的,可以先就到这里。然后看后面的创建日志buffer

创建日志buffer

日志buffer决定了日志在内存中是如何存储记录的,它分为三种buffer,根据系统属性logd.buffer_type来决定使用哪种,默认情况下使用serialized

1
2
3
4
5
6
7
8
9
10
11
12
13
14
15
16
17
18
19
20
21
22
23
24
// system/logging/logd/LogBuffer.h

class LogBuffer {
public:
virtual ~LogBuffer() {}
// 初始化
virtual void Init() = 0;
// 写入log
virtual int Log(log_id_t log_id, log_time realtime, uid_t uid, pid_t pid, pid_t tid,
const char* msg, uint16_t len) = 0;

virtual std::unique_ptr<FlushToState> CreateFlushToState(uint64_t start, LogMask log_mask)
REQUIRES(logd_lock) = 0;
virtual bool FlushTo(
LogWriter* writer, FlushToState& state,
const std::function<FilterResult(log_id_t log_id, pid_t pid, uint64_t sequence,
log_time realtime)>& filter) REQUIRES(logd_lock) = 0;

virtual bool Clear(log_id_t id, uid_t uid) = 0;
virtual size_t GetSize(log_id_t id) = 0;
virtual bool SetSize(log_id_t id, size_t size) = 0;

virtual uint64_t sequence() const = 0;
};

LogBuffer定义了log的一些基本方法,不同的buffer都需要继承自LogBuffer并实现对应的方法。我们从上面的方法中可以看到,基本上每个方法都会有一个log_id_t参数,这是日志的分类参数,Android将日志按照分类拆分成多种日志,其关键字log_id_t。该值是一个枚举值:

1
2
3
4
5
6
7
8
9
10
11
12
13
14
15
16
// system/logging/liblog/include/android/log.h
typedef enum log_id {
LOG_ID_MIN = 0,

LOG_ID_MAIN = 0,
LOG_ID_RADIO = 1,
LOG_ID_EVENTS = 2,
LOG_ID_SYSTEM = 3,
LOG_ID_CRASH = 4,
LOG_ID_STATS = 5,
LOG_ID_SECURITY = 6,
LOG_ID_KERNEL = 7,

LOG_ID_MAX,
LOG_ID_DEFAULT = 0x7FFFFFFF
} log_id_t;

其中就有我们很熟悉的maineventcrash等,其中我们应用中通过Log.dALOGD等打印的日志都是属于main分类的,也是最常见的日志。LogBuffer就是通过这些分类来将日志进行分类存储的。

SimpleLogBuffer

SimpleLogBuffer是最基础的LogBuffer,几乎不会使用。其对应的文件:system/logging/logd/SimpleLogBuffer.cppsystem/logging/logd/SimpleLogBuffer.h

1
2
3
4
5
6
7
8
9
10
11
12
13
14
15
16
17
18
19
20
21
22
// system/logging/logd/SimpleLogBuffer.cpp

int SimpleLogBuffer::Log(log_id_t log_id, log_time realtime, uid_t uid, pid_t pid, pid_t tid,
const char* msg, uint16_t len) {
...
// log的顺序+1
auto sequence = sequence_.fetch_add(1, std::memory_order_relaxed);
// 将log包装成LogBufferElement添加进入
LogInternal(LogBufferElement(log_id, realtime, uid, pid, tid, sequence, msg, len));
return len;
}

void SimpleLogBuffer::LogInternal(LogBufferElement&& elem) {
log_id_t log_id = elem.log_id();
// 添加到logs_集合中
logs_.emplace_back(std::move(elem));
stats_->Add(logs_.back().ToLogStatisticsElement());
// 查看当前的log_id存储是否满了,满了的话需要删除旧的日志
MaybePrune(log_id);
// 通知有新log插入
reader_list_->NotifyNewLog(1 << log_id);
}

SimpleLogBuffer的结构比较简单,就是使用了一个简单的list集合,每次有新log时,都是将其包装成一个LogBufferElement然后插入到集合中,并检查对应的log_id的日志是否需要删除。

SimpleLogBuffer

SerializedLogBuffer

SerializedLogBuffer是最常用的日志缓存,默认就是使用它来存储系统日志。它与SimpleLogBuffer的区别就是它是可压缩的缓存,前面简单的缓存就是将每条日志都包装成LogBufferElement保存下来,原打印的内容有多大,就会在内存中占用多少存储空间;而SerializedLogBuffer会将保存的日志进行压缩,这样就能存储更多的日志信息。它对应的头文件和实现文件在system/logging/logd/SerializedLogBuffer.hsystem/logging/logd/SerializedLogBuffer.cpp

1
2
3
4
5
6
7
8
9
10
11
12
13
14
15
16
17
18
19
20
21
22
23
24
25
26
27
28
29
30
31
32
33
34
35
36
37
38
39
40
41
42
43
44
// system/logging/logd/SerializedLogBuffer.cpp

int SerializedLogBuffer::Log(log_id_t log_id, log_time realtime, uid_t uid, pid_t pid, pid_t tid,
const char* msg, uint16_t len) {
...
// 每条日志大小有限制,不能超过限制
if (len > LOGGER_ENTRY_MAX_PAYLOAD) {
len = LOGGER_ENTRY_MAX_PAYLOAD;
}
...
// 日志顺序+1
auto sequence = sequence_.fetch_add(1, std::memory_order_relaxed);
// 添加到buffer中
auto entry = LogToLogBuffer(logs_[log_id], max_size_[log_id], sequence,
realtime, uid, pid, tid,msg, len);
...
// 检查对应的log_id存储的数据是否满了,满了的话删除旧日志
MaybePrune(log_id);
// 通知有新日志插入
reader_list_->NotifyNewLog(1 << log_id);
return len;
}

static SerializedLogEntry* LogToLogBuffer(std::list<SerializedLogChunk>& log_buffer,
size_t max_size, uint64_t sequence, log_time realtime,
uid_t uid, pid_t pid, pid_t tid, const char* msg,
uint16_t len) {
// 集合为空,说明第一次插入
if (log_buffer.empty()) {
// 先往集合中插入一个空的SerializedLogChunk,大小max_size / 4
// 也就是每个log_id中可以存放四个chunk
log_buffer.push_back(SerializedLogChunk(max_size / SerializedLogBuffer::kChunkSizeDivisor));
}

auto total_len = sizeof(SerializedLogEntry) + len;
// 集合中的最后一个chunk存不下了,则插入一个新的chunk
if (!log_buffer.back().CanLog(total_len)) {
// 结束写入日志,并压缩
log_buffer.back().FinishWriting();
log_buffer.push_back(SerializedLogChunk(max_size / SerializedLogBuffer::kChunkSizeDivisor));
}
// 将日志插入到集合的最后一个chunk中
return log_buffer.back().Log(sequence, realtime, uid, pid, tid, msg, len);
}

SerializedLogBuffer中,数据并不是直接存储在log_中的,而是存在一个新的结构SerializedLogChunk中。

1
2
3
4
5
6
7
8
9
10
11
12
13
14
15
16
17
18
19
20
21
22
23
24
25
26
// system/logging/logd/SerializedLogChunk.cpp

// 将contents_中的数据压缩到compressed_log_中
void SerializedLogChunk::FinishWriting() {
writer_active_ = false;
CHECK_EQ(compressed_log_.size(), 0U);
CompressionEngine::GetInstance().Compress(contents_, write_offset_, compressed_log_);
LOG(VERBOSE) << "Compressed Log, buffer max size: " << contents_.size()
<< " size used: " << write_offset_
<< " compressed size: " << compressed_log_.size();
if (reader_ref_count_ == 0) {
contents_.Resize(0);
}
}

SerializedLogEntry* SerializedLogChunk::Log(uint64_t sequence, log_time realtime, uid_t uid,
pid_t pid, pid_t tid, const char* msg, uint16_t len) {
// 记录新log的地址
auto new_log_address = contents_.data() + write_offset_;
// 在该地址上创建一个新的entry存储日志
auto* entry = new (new_log_address) SerializedLogEntry(uid, pid, tid, sequence, realtime, len);
memcpy(entry->msg(), msg, len);
write_offset_ += entry->total_len();
highest_sequence_number_ = sequence;
return entry;
}

SerializedLogBuffer将数据按照log_id进行区分,每个log_id对应自己的一个数据集合,集合的每个元素中存储自己对应的日志分类数据,当存储满之后进行压缩,后续的新日志存储在新的元素中。

SerializedLogBuffer

ChattyLogBuffer

ChattyLogBuffer不是直接继承自LogBuffer,而是SimpleLogBuffer的一个子类。我们前面看过了SimpleLogBuffer的结构,整体就是一个list集合,然后所有的日志都会包装成一个LogBufferElement然后插入到集合中去。这种存储方式比较全面,能够记录所有的信息,但是比较占用空间。而ChattyLogBuffer就是对其的一种优化,它会将连续多次同样的日志进行过滤,只记录一次。从名字看它就是一种非正式的缓存,因此也一般不会使用。它对应的头文件和实现文件在system/logging/logd/ChattyLogBuffer.hsystem/logging/logd/ChattyLogBuffer.cpp

1
2
3
4
5
6
7
8
9
10
11
12
13
14
15
16
17
18
19
20
21
22
23
24
25
26
27
28
29
30
31
32
33
34
35
36
37
38
39
40
41
42
43
44
45
46
47
48
49
50
51
52
53
54
55
56
57
58
59
60
61
62
63
64
65
66
67
68
69
70
71
72
73
74
75
76
77
78
79
80
81
82
83
// system/logging/logd/ChattyLogBuffer.cpp

void ChattyLogBuffer::LogInternal(LogBufferElement&& elem) {
// 安全相关的日志不去合并,直接使用默认的记录方式
if (elem.log_id() == LOG_ID_SECURITY) {
SimpleLogBuffer::LogInternal(std::move(elem));
return;
}
int log_id = elem.log_id();

// 如果last_logged_elements_数组中未存储该id的日志,则直接存储
if (!last_logged_elements_[log_id]) {
last_logged_elements_[log_id].emplace(elem);
SimpleLogBuffer::LogInternal(std::move(elem));
return;
}

// 获取到最后一次存储的对应id的element
LogBufferElement& current_last = *last_logged_elements_[log_id];
// 比较本次的log和上次记录的log信息是否完全一致
enum match_type match = Identical(elem, current_last);
// 和上次打印的数据不一致,说明不需要合并
if (match == DIFFERENT) {
// 之前已经有记录的重复的元素存在了
if (duplicate_elements_[log_id]) {
// 如果重复数据大于0,则插入一条新的日志信息
if (duplicate_elements_[log_id]->dropped_count() > 0) {
SimpleLogBuffer::LogInternal(std::move(*duplicate_elements_[log_id]));
}
duplicate_elements_[log_id].reset();
// 插入上次记录的日志信息
SimpleLogBuffer::LogInternal(std::move(current_last));
}
// 插入新的日志信息
last_logged_elements_[log_id].emplace(elem);
SimpleLogBuffer::LogInternal(std::move(elem));
return;
}

// 走到这里说明日志信息与上次的一致,但是重复信息却没有
if (!duplicate_elements_[log_id]) {
// 插入重复信息
duplicate_elements_[log_id].emplace(std::move(current_last));
// 并更新最新的日志
last_logged_elements_[log_id].emplace(std::move(elem));
return;
}

// 相同的LIBLOG事件
if (match == SAME_LIBLOG) {
const android_log_event_int_t* current_last_event =
reinterpret_cast<const android_log_event_int_t*>(current_last.msg());
int64_t current_last_count = current_last_event->payload.data;
android_log_event_int_t* elem_event =
reinterpret_cast<android_log_event_int_t*>(const_cast<char*>(elem.msg()));
int64_t elem_count = elem_event->payload.data;
// 合并数量
int64_t total = current_last_count + elem_count;
// 超过最大限制后直接记录出来
if (total > std::numeric_limits<int32_t>::max()) {
SimpleLogBuffer::LogInternal(std::move(current_last));
last_logged_elements_[log_id].emplace(std::move(elem));
return;
}
// 否则的话更新到last_logged_elements_中
stats()->AddTotal(current_last.log_id(), current_last.msg_len());
elem_event->payload.data = total;
last_logged_elements_[log_id].emplace(std::move(elem));
return;
}

// 完全相同的普通日志信息
uint16_t dropped_count = duplicate_elements_[log_id]->dropped_count();
// 超过最大限制后直接记录
if (dropped_count == std::numeric_limits<uint16_t>::max()) {
SimpleLogBuffer::LogInternal(std::move(*duplicate_elements_[log_id]));
dropped_count = 0;
}
// 记录新的重复条数并更新信息
current_last.SetDropped(dropped_count + 1);
duplicate_elements_[log_id].emplace(std::move(current_last));
last_logged_elements_[log_id].emplace(std::move(elem));
}

ChattyLogBuffer最主要的就是重写了LogInternal方法,在实际需要记录log信息的地方进行了拦截,这也就导致了如果打印的数据是一模一样的话,并不会实际记录,而是设置SetDropped重复次数,当下次数据不一致的时候进行输出提示。

SimpleLogBuffer

启用socket

上面初始化完成之后,就是启用三个核心的socket,他们就是日志服务与外界进行交互的通道。

logdr

1
2
3
4
5
6
7
8
9
10
// system/logging/logd/main.cpp

int main(int argc, char* argv[]) {
...
LogReader* reader = new LogReader(log_buffer, &reader_list);
if (reader->startListener()) {
return EXIT_FAILURE;
}
...
}

logdr是通过LogReader来启动的,首先创建了一个LogReader,然后通过startListener启用监听。它监听的就是/dev/socket/logdr也就是读取日志信息的通道,该socket是在rc文件中创建的。

1
2
3
4
5
6
7
8
9
10
11
12
13
14
15
16
17
// system/logging/logd/LogReader.cpp

LogReader::LogReader(LogBuffer* logbuf, LogReaderList* reader_list)
// socketListener进行监听套接字
: SocketListener(getLogSocket(), true), log_buffer_(logbuf), reader_list_(reader_list) {}

// 获取到的是logdr套接字
int LogReader::getLogSocket() {
static const char socketName[] = "logdr";
int sock = android_get_control_socket(socketName);

if (sock < 0) {
sock = socket_local_server(
socketName, ANDROID_SOCKET_NAMESPACE_RESERVED, SOCK_SEQPACKET);
}
return sock;
}

其中LogReader是继承自SocketListener的,实际的监听也是在SocketListener中完成的。

1
2
3
4
5
6
7
8
9
10
11
12
13
14
15
16
17
18
19
20
21
22
23
24
25
26
27
28
29
30
31
32
33
34
35
36
37
38
39
40
41
42
43
44
45
46
47
48
49
50
51
52
53
54
55
56
57
58
59
60
61
62
63
64
65
66
67
68
69
70
71
72
73
74
75
76
77
78
79
80
81
82
83
84
85
86
87
88
89
90
91
92
93
94
95
96
97
98
99
100
101
// system/core/libsysutils/src/SocketListener.cpp

int SocketListener::startListener() {
return startListener(4);
}

int SocketListener::startListener(int backlog) {
...
// 创建一个线程,然后执行threadStart方法
if (pthread_create(&mThread, nullptr, SocketListener::threadStart, this)) {
SLOGE("pthread_create (%s)", strerror(errno));
return -1;
}
return 0;
}

void *SocketListener::threadStart(void *obj) {
SocketListener *me = reinterpret_cast<SocketListener *>(obj);
// 最终走到runListener中
me->runListener();
pthread_exit(nullptr);
return nullptr;
}

void SocketListener::runListener() {
// 死循环,该过程运行在子线程中
while (true) {
// 使用poll机制监听管道以及socket和client的变化
std::vector<pollfd> fds;
pthread_mutex_lock(&mClientsLock);
fds.reserve(2 + mClients.size());
fds.push_back({.fd = mCtrlPipe[0], .events = POLLIN});
if (mListen) fds.push_back({.fd = mSock, .events = POLLIN});
for (auto pair : mClients) {
// NB: calling out to an other object with mClientsLock held (safe)
const int fd = pair.second->getSocket();
if (fd != pair.first) SLOGE("fd mismatch: %d != %d", fd, pair.first);
fds.push_back({.fd = fd, .events = POLLIN});
}
pthread_mutex_unlock(&mClientsLock);

// 进入阻塞,直到监听的文件描述符发生变化后,才会唤醒
int rc = TEMP_FAILURE_RETRY(poll(fds.data(), fds.size(), -1));
if (rc < 0) {
SLOGE("poll failed (%s) mListen=%d", strerror(errno), mListen);
sleep(1);
continue;
}

// 管道中读取数据,如果是关闭命令,则结束监听
if (fds[0].revents & (POLLIN | POLLERR)) {
char c = CtrlPipe_Shutdown;
TEMP_FAILURE_RETRY(read(mCtrlPipe[0], &c, 1));
if (c == CtrlPipe_Shutdown) {
break;
}
continue;
}
// 从logdr中读取数据
if (mListen && (fds[1].revents & (POLLIN | POLLERR))) {
// 创建一个新的套接字描述符
int c = TEMP_FAILURE_RETRY(accept4(mSock, nullptr, nullptr, SOCK_CLOEXEC));
if (c < 0) {
SLOGE("accept failed (%s)", strerror(errno));
sleep(1);
continue;
}
pthread_mutex_lock(&mClientsLock);
// 创建一个对应的SocketClient用于进行交互
mClients[c] = new SocketClient(c, true, mUseCmdNum);
pthread_mutex_unlock(&mClientsLock);
}

// 将所有有消息的mClients添加到pending中
std::vector<SocketClient*> pending;
pthread_mutex_lock(&mClientsLock);
const int size = fds.size();
for (int i = mListen ? 2 : 1; i < size; ++i) {
const struct pollfd& p = fds[i];
if (p.revents & (POLLIN | POLLERR)) {
auto it = mClients.find(p.fd);
if (it == mClients.end()) {
SLOGE("fd vanished: %d", p.fd);
continue;
}
SocketClient* c = it->second;
pending.push_back(c);
c->incRef();
}
}
pthread_mutex_unlock(&mClientsLock);

// 然后在onDataAvailable中进行处理
for (SocketClient* c : pending) {
if (!onDataAvailable(c)) {
release(c, false);
}
c->decRef();
}
}
}

主要逻辑就是通过SocketListener进行监听logdr套接字的数据信息以及管道数据信息,其中当有人连接到logdr后,就会建立连接并获取到socketFd,最终创建出一个SocketClient,然后在onDataAvailable中进行处理。但是该方法是个虚函数,最终的实现是在LogReader中处理的。

1
2
3
4
5
6
7
8
9
10
11
12
13
14
15
16
17
18
19
20
21
22
23
// system/logging/logd/LogReader.cpp

bool LogReader::onDataAvailable(SocketClient* cli) {
...
char buffer[255];
// 读取数据
int len = read(cli->getSocket(), buffer, sizeof(buffer) - 1);
if (len <= 0) {
DoSocketDelete(cli);
return false;
}
buffer[len] = '\0';

// 每次socket数据只能发送一次数据,发送完之后就结束掉
if (DoSocketDelete(cli)) {
return false;
}

// 后面就是具体的数据交互部分了
...

return true;
}

logdw

logdw是写入日志信息的socket,也是在rc文件中启动的。

1
2
3
4
5
6
7
8
9
10
// system/logging/logd/main.cpp

int main(int argc, char* argv[]) {
...
LogListener* swl = new LogListener(log_buffer);
if (!swl->StartListener()) {
return EXIT_FAILURE;
}
...
}

同样的,也是通过listener开启一个线程,然后在单独的线程中处理日志数据。

1
2
3
4
5
6
7
8
9
10
11
12
13
14
15
16
17
18
19
20
// system/logging/logd/LogListener.cpp

LogListener::LogListener(LogBuffer* buf) : socket_(GetLogSocket()), logbuf_(buf) {}

// 获取到logdw
int LogListener::GetLogSocket() {
static const char socketName[] = "logdw";
int sock = android_get_control_socket(socketName);

if (sock < 0) { // logd started up in init.sh
sock = socket_local_server(
socketName, ANDROID_SOCKET_NAMESPACE_RESERVED, SOCK_DGRAM);

int on = 1;
if (setsockopt(sock, SOL_SOCKET, SO_PASSCRED, &on, sizeof(on))) {
return -1;
}
}
return sock;
}

注意这里和LogReader是不一样,他没有继承自SocketListener,就是一个普通的类而已。接着继续看startListener

1
2
3
4
5
6
7
8
9
10
11
12
13
14
15
16
17
18
19
20
21
22
23
24
25
26
27
28
29
30
31
32
33
34
35
36
37
38
39
40
41
42
43
44
// system/logging/logd/LogListener.cpp

bool LogListener::StartListener() {
if (socket_ <= 0) {
return false;
}
// 创建线程,然后执行ThreadFunction函数
auto thread = std::thread(&LogListener::ThreadFunction, this);
thread.detach();
return true;
}

void LogListener::ThreadFunction() {
prctl(PR_SET_NAME, "logd.writer");
// 子线程中运行,循环处理数据
while (true) {
HandleData();
}
}

// 处理日志数据,每次处理一条,循环执行
void LogListener::HandleData() {
// + 1 to ensure null terminator if MAX_PAYLOAD buffer is received
__attribute__((uninitialized)) char
buffer[sizeof(android_log_header_t) + LOGGER_ENTRY_MAX_PAYLOAD + 1];
struct iovec iov = {buffer, sizeof(buffer) - 1};

alignas(4) char control[CMSG_SPACE(sizeof(struct ucred))];
struct msghdr hdr = {
nullptr, 0, &iov, 1, control, sizeof(control), 0,
};

// 从socket中读取数据
ssize_t n = recvmsg(socket_, &hdr, 0);
if (n <= (ssize_t)(sizeof(android_log_header_t))) {
return;
}

...
// 中间的一大截就是解析数据,最终获取到对应的日志信息,然后记录在LogBuffer中

logbuf_->Log(logId, header->realtime, cred->uid, cred->pid, header->tid, msg,
((size_t)n <= UINT16_MAX) ? (uint16_t)n : UINT16_MAX);
}

最终的结果就是其他地方通过logdw写入日志数据,最终由logd存储在的对应的缓存结构中。

logd

logd套接字是负责命令相关的,最主要的用途就是logcat了,每次通过logcat发出命令后,都会给logd发送对应的数据,最终解析出来并进行处理。

1
2
3
4
5
6
7
8
9
10
// system/logging/logd/main.cpp

int main(int argc, char* argv[]) {
...
CommandListener* cl = new CommandListener(log_buffer, &log_tags, &prune_list, &log_statistics);
if (cl->startListener()) {
return EXIT_FAILURE;
}
...
}

和前面一样,都是通过创建Listener并开启监听,最终来到子线程中进行处理。

1
2
3
4
5
6
7
8
9
10
11
12
13
14
15
16
17
18
19
20
21
22
23
24
25
26
27
28
29
30
// system/logging/logd/CommandListener.cpp

CommandListener::CommandListener(LogBuffer* buf, LogTags* tags, PruneList* prune,
LogStatistics* stats)
: FrameworkListener(getLogSocket()), buf_(buf), tags_(tags), prune_(prune), stats_(stats) {
registerCmd(new ClearCmd(this));
registerCmd(new GetBufSizeCmd(this));
registerCmd(new SetBufSizeCmd(this));
registerCmd(new GetBufSizeReadableCmd(this));
registerCmd(new GetBufSizeUsedCmd(this));
registerCmd(new GetStatisticsCmd(this));
registerCmd(new SetPruneListCmd(this));
registerCmd(new GetPruneListCmd(this));
registerCmd(new GetEventTagCmd(this));
registerCmd(new ReinitCmd(this));
registerCmd(new ExitCmd(this));
}

// 获取到logd的socket
int CommandListener::getLogSocket() {
static const char socketName[] = "logd";
int sock = android_get_control_socket(socketName);

if (sock < 0) {
sock = socket_local_server(
socketName, ANDROID_SOCKET_NAMESPACE_RESERVED, SOCK_STREAM);
}

return sock;
}

构造方法中注册了多个命令,后续就会解析套接字中的命令数据,然后交给对应的命令进行处理,这里就不在展开了。其中CommandListener是继承自FrameworkListener的,然后在FrameworkListener又继承自SocketListener,因此它和前面的LogReader是有些相似的。

CommandListener启动之后,就代表了logd服务已经完成了启动,此时会在系统属性中写入SetProperty("logd.ready", "true");

使用

logdrlogdw提供了对日志的读写功能,是通过socket进行交互的,但是实际上我们肯定不可能直接对其进行操作,一方面是权限问题,另一方面则是协议问题。直接交互无法保障数据格式以及交互方的身份情况,因此提供了一系列的方法供我们使用。

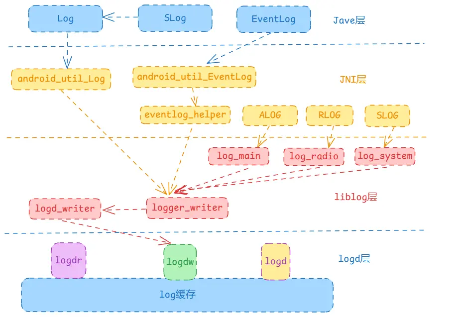
Java层,log的写入是通过一系列的静态方法去写入的,如Log.d等,我们直接通过这些静态方法打印日志即可,不需要关注身份以及格式问题。

1
2
3
4
5
6
7
8
9
10
11
12
13
14
15
16
17
// frameworks/base/core/java/android/util/Log.java
public final class Log {
// MAIN类型的日志
public static int d(@Nullable String tag, @NonNull String msg) {
return println_native(LOG_ID_MAIN, DEBUG, tag, msg);
}
public static int v(@Nullable String tag, @NonNull String msg) {
return println_native(LOG_ID_MAIN, VERBOSE, tag, msg);
}
...
// RADIO类型的日志
@SystemApi(client = SystemApi.Client.MODULE_LIBRARIES)
public static int logToRadioBuffer(@Level int priority, @Nullable String tag,
@Nullable String message) {
return println_native(LOG_ID_RADIO, priority, tag, message);
}
}

可以看到,我们正常通过Log打印的日志都是通过println_native走到native层进行打印的,并且分类是LOG_ID_MAIN。分类id是固定的,不允许指定,如果想要打印别的id,则需要使用其他工具类进行打印。如SLog打印的是SYSTEM类型的日志。

1
2
3
4
5
6
7
8
9
10
11
12
13
// frameworks/base/core/java/android/util/Slog.java

public final class SLog {
@UnsupportedAppUsage
public static int v(@Nullable String tag, @NonNull String msg) {
return Log.println_native(Log.LOG_ID_SYSTEM, Log.VERBOSE, tag, msg);
}
@UnsupportedAppUsage
public static int d(@Nullable String tag, @NonNull String msg) {
return Log.println_native(Log.LOG_ID_SYSTEM, Log.DEBUG, tag, msg);
}
...
}

实际上还是走到了Log类中进行的打印,只是换了个ID而已。注意SLog在普通的应用中是不允许使用的,应该是在系统组件中使用。EVENT类型的日志是在另外一个文件中打印的。

1
2
3
4
5
6
7
// frameworks/base/core/java/android/util/EventLog.java
public final class EventLog {
public static native int writeEvent(int tag, int value);
public static native int writeEvent(int tag, long value);
public static native int writeEvent(int tag, String str);
...
}

主要分为了两个部分进入到native层进行打印,一个是println_native一个是writeEvent,接下来继续看这两个方法的实现。因为这两个方法都是在Java层中的,对于framework层的jni方法都是动态注册的,他们对应的文件都在frameworks/base/core/jni/目录下,因此我们如果想要找对应的jni文件,则可以直接在该目录下搜包名_类名.cpp文件,如这里我们就应该找android.util.Log.cpp

1
2
3
4
5
6
7
8
9
10
11
12
13
14
15
16
17
18
19
20
21
22
23
24
25
26
27
28
29
30
31
32
33
34
35
36
// native对应的方法
static const JNINativeMethod gMethods[] = {
/* name, signature, funcPtr */
{ "isLoggable", "(Ljava/lang/String;I)Z", (void*) android_util_Log_isLoggable },
{ "println_native", "(IILjava/lang/String;Ljava/lang/String;)I", (void*) android_util_Log_println_native },
{ "logger_entry_max_payload_native", "()I", (void*) android_util_Log_logger_entry_max_payload_native },
};

static jint android_util_Log_println_native(JNIEnv* env, jobject clazz,
jint bufID, jint priority, jstring tagObj, jstring msgObj)
{
const char* tag = NULL;
const char* msg = NULL;

if (msgObj == NULL) {
jniThrowNullPointerException(env, "println needs a message");
return -1;
}

if (bufID < 0 || bufID >= LOG_ID_MAX) {
jniThrowNullPointerException(env, "bad bufID");
return -1;
}

if (tagObj != NULL)
tag = env->GetStringUTFChars(tagObj, NULL);
msg = env->GetStringUTFChars(msgObj, NULL);
// 写入log。该方法对应的头文件是log/log.h,实际声明是在android/log.h中
int res = __android_log_buf_write(bufID, (android_LogPriority)priority, tag, msg);

if (tag != NULL)
env->ReleaseStringUTFChars(tagObj, tag);
env->ReleaseStringUTFChars(msgObj, msg);

return res;
}

jni层中的方法只是一个转发,实际上还是走到了liblog中的方法,该方法定义在system/logging/liblog/include/android/log.h中,然后被包含在了system/logging/liblog/include/log/log.h中,实际的实现文件在system/logging/liblog/logger_write.cpp

1
2
3
4
5
6
7
8
9
10
11
12
13
14
15
16
17
18
19
20
21
22
23
24
25
26
27
28
29
30
31
32
33
34
35
36
37
38
39
40
41
42
43
44
// system/logging/liblog/logger_write.cpp

int __android_log_buf_write(int bufID, int prio, const char* tag, const char* msg) {
...
// 将打印的数据包装成log_message,然后写入
__android_log_message log_message = {
sizeof(__android_log_message), bufID, prio, tag, nullptr, 0, msg};
__android_log_write_log_message(&log_message);
return 1;
}

void __android_log_write_log_message(__android_log_message* log_message) {
...
// logger_function是定义的宏,实际对应于方法__android_log_logd_logger
logger_function(log_message);
}

// 该宏定义实际在文件的最前面,这里放到下边方便查看
static __android_logger_function logger_function = __android_log_logd_logger;

void __android_log_logd_logger(const struct __android_log_message* log_message) {
int buffer_id = log_message->buffer_id == LOG_ID_DEFAULT ? LOG_ID_MAIN : log_message->buffer_id;

struct iovec vec[3];
vec[0].iov_base =
const_cast<unsigned char*>(reinterpret_cast<const unsigned char*>(&log_message->priority));
vec[0].iov_len = 1;
vec[1].iov_base = const_cast<void*>(static_cast<const void*>(log_message->tag));
vec[1].iov_len = strlen(log_message->tag) + 1;
vec[2].iov_base = const_cast<void*>(static_cast<const void*>(log_message->message));
vec[2].iov_len = strlen(log_message->message) + 1;
// 写入日志文件
write_to_log(static_cast<log_id_t>(buffer_id), vec, 3);
}

static int write_to_log(log_id_t log_id, struct iovec* vec, size_t nr) {
int ret;
...
// 最终的打印log的地方
ret = LogdWrite(log_id, &ts, vec, nr);
PmsgWrite(log_id, &ts, vec, nr);

return ret;
}

反正就是经过一系列的方法调用以及数据和权限检测等,最后走到的是LogdWrite来实际进行打印。

1
2
3
4
5
6
7
8
9
10
11
12
13
// system/logging/liblog/logd_writer.cpp

int LogdWrite(log_id_t logId, struct timespec* ts, struct iovec* vec, size_t nr) {
...
// 向/dev/socket/logdw中写入日志
ret = TEMP_FAILURE_RETRY(writev(logd_socket.sock(), newVec, i));
if (ret < 0 && errno != EAGAIN) {
logd_socket.Reconnect();

ret = TEMP_FAILURE_RETRY(writev(logd_socket.sock(), newVec, i));
}
...
}

最终实际上还是往/dev/socket/logdw中写入的数据,然后经由logd服务的处理,最终存储在日志缓存中。以上的整个链路就是Java层打印普通log的一个流程,而对应EVENT类型的日志,走的是另一条路,我们重新回过头看android_utils_EventLog.cpp

1
2
3
4
5
6
7
8
9
10
11
12
13
14
15
16
17
18
// frameworks/base/core/jni/android_util_EventLog.cpp

static const JNINativeMethod gRegisterMethods[] = {
/* name, signature, funcPtr */
{ "writeEvent", "(II)I", (void*) ELog::writeEventInteger },
{ "writeEvent", "(IJ)I", (void*) ELog::writeEventLong },
{ "writeEvent", "(IF)I", (void*) ELog::writeEventFloat },
{ "writeEvent", "(ILjava/lang/String;)I", (void*) ELog::writeEventString },
{ "writeEvent", "(I[Ljava/lang/Object;)I", (void*) ELog::writeEventArray },
{ "readEvents",
"([ILjava/util/Collection;)V",
(void*) android_util_EventLog_readEvents
},
{ "readEventsOnWrapping",
"([IJLjava/util/Collection;)V",
(void*) android_util_EventLog_readEventsOnWrapping
},
};

对应的native方法被映射到了ELog类中去了,该类是在eventlog_helper.h中定义的。它不像MAIN类型的日志那样全部当成了字符串,而是将打印的日志根据数据类型进行区分了,对应的方法也有好几个方法,不过都基本上差不多,我们看一个即可。

1
2
3
4
5
6
7
8
9
10
11
12
// frameworks/base/core/jni/eventlog_helper.h

class EventLogHelper {
public:
static jint writeEventInteger(JNIEnv* env ATTRIBUTE_UNUSED, jobject clazz ATTRIBUTE_UNUSED,
jint tag, jint value) {
android_log_event_list ctx(tag);
ctx << (int32_t)value;
return ctx.write(LogID);
}
...
}

看流程就是构建了一个ctxlist,然后写入了一个int值,在然后通过write写入。

1
2
3
4
5
6
7
8
9
10
11
12
13
14
15
16
17
18
19
20
21
22
// system/logging/liblog/include/log/log_event_list.h

class android_log_event_list {
...
public:
...
android_log_event_list& operator<<(int32_t value) {
int retval = android_log_write_int32(ctx, value);
if (retval < 0) ret = retval;
return *this;
}
...
int write(log_id_t id = LOG_ID_EVENTS) {
/* facilitate -EBUSY retry */
if ((ret == -EBUSY) || (ret > 0)) ret = 0;
int retval = android_log_write_list(ctx, id);
/* existing errors trump transmission errors */
if (!ret) ret = retval;
return ret;
}
...
}

继续跟踪,这两个方法实际调用的方法实现不在头文件中,而是在对应的实现文件中,继续追踪即可查看。

1
2
3
4
5
6
7
8
9
10
11
12
13
14
15
16
17
18
19
20
21
22
23
24
// system/logging/liblog/log_event_list.cpp

int android_log_write_int32(android_log_context context, int32_t value) {
...
// 将记录的数据存储起来
context->count[context->list_nest_depth]++;
auto* event_int = reinterpret_cast<android_event_int_t*>(&context->storage[context->pos]);
event_int->type = EVENT_TYPE_INT;
event_int->data = value;
context->pos += needed;
return 0;
}


int android_log_write_list(android_log_context context, log_id_t id) {
const char* msg;
ssize_t len;
...
// 最终通过__android_log_bwrite写入数据
return (id == LOG_ID_EVENTS)
? __android_log_bwrite(context->tag, msg, len)
: ((id == LOG_ID_STATS) ? __android_log_stats_bwrite(context->tag, msg, len)
: __android_log_security_bwrite(context->tag, msg, len));
}

最终还是走到了logger_write中,与前面的保持了一致。

1
2
3
4
5
6
7
8
9
10
11
12
13
14
// system/logging/liblog/logger_write.cpp

int __android_log_bwrite(int32_t tag, const void* payload, size_t len) {
ErrnoRestorer errno_restorer;

struct iovec vec[2];

vec[0].iov_base = &tag;
vec[0].iov_len = sizeof(tag);
vec[1].iov_base = (void*)payload;
vec[1].iov_len = len;

return write_to_log(LOG_ID_EVENTS, vec, 2);
}

也就是说,实际上在Java层的几种的类型的日志,实际上都会通过jni走到native层,然后最终汇聚在logger_write中,由其向/dev/socket/logdw写入数据,最终在logd服务中保存。实际上,logger就是logd提供的给外界其他应用或进程使用的一个日志接口。

那么我们在开发jni层面的代码时,打印log也需要引入logger吗?当然可以:

1
2
3
4
5
6
7
#include<log/log.h>

// 通过这种方式打印log,可以指定bufID
__android_log_buf_write(bufID, priority, tag, msg);

// 通过这种方式打印log,默认的bufID是MAIN
__android_log_write(int priority, tag, msg)

但是我们实际上不这么用,而是使用给定的打印日志的宏来进行日志打印,如我们熟悉的ALOG,它是定义的一系列宏,可以帮助我们快速打印日志。

1
2
3
4
5
6
7
8
9
10
11
12
13
14
15
16
17
// system/logging/liblog/include/log/log_main.h

#ifndef ALOGD
#define ALOGD(...) ((void)ALOG(LOG_DEBUG, LOG_TAG, __VA_ARGS__))
#endif

#ifndef ALOG
#define ALOG(priority, tag, ...) LOG_PRI(ANDROID_##priority, tag, __VA_ARGS__)
#endif

#ifndef LOG_PRI
#define LOG_PRI(priority, tag, ...) android_printLog(priority, tag, __VA_ARGS__)
#endif

// 最终通过这种方式打印的日志
#define android_printLog(prio, tag, ...) \
__android_log_print(prio, tag, __VA_ARGS__)

该方法定义在android/log.h,实际实现在logger_writer.cpp中。具体就不再看了,最终还是走到了同样的逻辑中,只是使用这种方式,我们写起来比较简单,还可以使用占位符来生成字串等信息。同时也帮我们省去了prioritytag参数,我们只需要关注后面的message即可。如我们想打印DEBUG类型的日志,就可以使用ALOGD;若是打印ERROR类型的日志,就可以使用ALOGE。如下:

1
2
3
4
5
#include <log/log.h>
#define LOG_TAG "MyTAG"

ALOGD("打印日志");
ALOGI("打印日志:%d", 20);

其他的如SLOGRLOG等打印的是对应其他ID的日志信息,使用方式上和ALOG一模一样,这里不在多赘述了。当然,对于应用层的jni开发,我们可能会无法引入log/log.h头文件,我们只能引入android/log.h头文件,因此我们只能使用__android_log_print来打印日志,或者模仿ALOG去自己定义一些宏。

但是,在最新的NDK中,已经集成了android/log_macros.h头文件,因此我们引入该头文件后就可以使用ALOG了。

总结

至此,我们基本上看完了logd的实现以及使用,实际上我们最主要关注的就是logd的实现以及日志的写入,对于日志的读取基本上没怎么查看。这是因为在我们大多数的场景下,我们都不需要直接读取日志信息,而是通过logcat等方式去查看日志内容。

logd作为init进程中较早启动的进程,它是在ServiceManager前启动的,因此也没有采用binder的方式进行跨进程(后面又引入了binder,只是在比较晚的时候才去注册了自身的服务),而是使用了socket的方式。一共提供了三个套接字,分别是logdr负责读取日志,logdw负责写入日志,logd负责处理logcat命令等。

logd